登录
注册
医生登录
用户登录
营养师登录
分站长登录
首页
新医讯
国家政策
地方动态
医师助手
用药指导
诊疗指南
医疗技术
基层风采
名医风采
名院展示
药房明星
医学教育
资料学习
培训课程
学术沙龙
进修学习
主题专区
慢病管理
疾病筛查
服务流程
首页
医学教育
资料学习
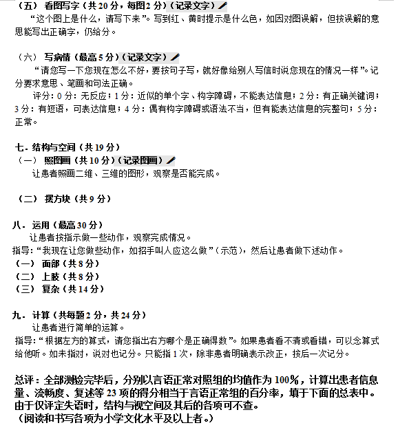
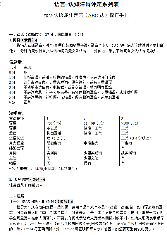
语言-认知障碍评定系列表 汉语失语症评定表(ABC法)操作手册
语言-认知障碍评定系列表 汉语失语症评定表(ABC法)操作手册
阅读(848)
上一篇:
语言-认知障碍评定系列表 汉语失语症评定表(ABC法)操作手册
下一篇:
汉语标准失语症检查表
中医理论基础
查看
热门标签
糖尿病
高血压
痛风
儿童
治疗
用药
相关推荐
友情链接
Links
400-002-0657
2087106126